成人视频

EN

当前位置: 成人视频 > 学生工作 > 就业创业 > 正文

就业创业

就业创业

盐城工业职业技术学院2022年公开招聘思政教师和专职辅导员公告

发布时间:2022-03-08   文章作者:  浏览次数:

盐城工业职业技术学院是省教育厅主管的全额拨款事业单位,位于盐城市解放南路285号。为更好地选拔优秀适岗人才,充实人才队伍,优化师资结构,盐城工业职业技术学院现面向社会公开招聘优秀人才。根据《江苏省事业单位公开招聘人员办法》等规定,现将有关事项公告如下:

一、 报考条件

(一)具有中华人民共和国国籍,遵守中华人民共和国宪法和法律。

(二)遵纪守法,品行端正,团结协作,敬业乐群、廉洁奉公。

(三)适应岗位要求的身体条件。

(四)中共党员(含中共预备党员)。

(五)年龄要求为:

具有硕士研究生及以上学历和相应学位,年龄不超过35周岁,即1987年1月1日之后出生;其中,报考辅导员岗位的,具有5年以上专职辅导员工作经历的,放宽至40周岁(1982年1月1日及后出生)。

(六)辅导员岗位,另需满足以下条件之一:

1)在高校就读期间担任主要学生干部1年及以上。主要学生干部包括:校级副部长以上(限团委、学生会、研究生会)且有校学工处或校团委证明;院级分团委(团总支)书记、副书记、学生会(研究生会)主席、副主席、班长、团支书、党支书,须有院级党政证明;

2)有2年及以上高校专职辅导员工作经历,工作经历指正式参加工作经历,不含个人学习时期实习、兼职工作经历;

3)有3年以上企事业单位专职从事思想政治工作经历。专职从事思想政治工作是指在党的基层委员会、总支部委员会、支部委员会担任专职书记、副书记,或在纪检和党办、组织(人事)、宣传、统战等党的工作部门中专职从事思想政治工作,或在工会、共青团、妇联专职从事思想政治工作,以及专职从事思想教育或职业道德建设工作。计算学生干部任职经历、工作经历的截止日期为招聘公告发布之日。

(七)具备报考岗位要求的专业、技能等资格条件(详见岗位表,本次招聘岗位专业名称参照《江苏省2022年考试录用公务员专业参考目录》执行,以考生毕业证书所写专业名称为准)。

应届生指国内普通高校2020年、2021年毕业尚未就业,且能提供就业推荐表和未签订的就业协议书的人员;2022年毕业且在2022年8月31日前取得毕业证书和学位证书的人员;以及在国(境)外教学科研机构学习同期毕业且尚未就业的人员可按应届毕业生报名。国(境)外教学科研机构学习同期毕业人员,指在国(境)外教学科研机构学习,与国内应届毕业生同期毕业的留学人员,同期毕业的时间要求与国内应届毕业生一致,须提供教育部留学服务中心出具的《国(境)外学历学位认证书》和所学课程证明。

(八)取得祖国大陆普通高校学历的台湾学生和取得祖国大陆承认学历的其他台湾居民应聘时按国家和我省有关规定执行。

二、报名

(一)报名时间、地点、方式

应聘人员通过“江苏省属事业单位公开招聘平台”报名,照片上传、资格初审,均通过网络同步进行。

报名网址://sydwzk.jshrss.gov.cn/。

1.报名、照片上传时间:2022年3月8日09:00-3月21日16:00;

2.资格初审时间:2022年3月8日09:00-3月22日16:00;

3.陈述申辩时间:2022年3月8日09:00-3月23日16:00;

4.异议处理时间:2022年3月8日09:00-3月24日18:00。

(二)网上确认

1)应聘人员网上提交报名信息24小时后(节假日顺延)可到报名网站查询是否通过学校资格初审。

2)本次公开招聘不收报名费和考试费,通过初审即报名成功。

3)未按时在网上确认报名资格、上传照片的视为报名无效。

(三)报名注意事项

1.应聘人员按岗位要求和网上提示,如实填写有关信息,并上传本人近期免冠正面二寸(35X45毫米)证件照,jpg格式,大小为20Kb以下。

学校根据应聘人员提供的信息进行审核。应聘人员弄虚作假的,一经查实,即取消应聘资格。

2.应聘人员在报名时请对照报考条件,在“学习及工作经历”栏中补充填写主要学生干部任职经历或工作经历(须注明所在单位、任职职务以及任职起止年月)。符合应届生条件的人员须注明“未就业”。

3.各招聘岗位的开考比例为1︰3,如未达到开考比例,将核减或取消该招聘岗位,并在省人力资源和社会保障网上公告。应聘被取消岗位的人员可登录到江苏省属事业单位公开招聘平台补报其他符合条件的岗位。

4.应聘人员只能从岗位表选择一个岗位报名。资格初审通过后,不可更改报名信息。未通过资格初审的应聘人员,在报名期内,可以改报符合资格条件的其他岗位。应聘人员要使用在有效期内的第二代居民身份证进行报名,报名与考场使用的身份证必须一致。

5.有下列情形之一的,不得应聘:

①现役军人、普通高校在读非应届毕业生。

②应聘人员与事业单位工作人员有夫妻关系、直系血亲关系、三代以内旁系血亲关系、近姻亲及其他须回避的亲属关系的,不得应聘具有直接上下级领导关系的管理岗位,以及《事业单位人事管理回避规定》要求回避的岗位。

聘用单位负责人员和公开招聘工作人员与应聘人员有上述亲属关系的,或者有其他情形可能影响公开招聘公正性的,应当实行回避。

③国家和省另有规定不得应聘到事业单位有关岗位的人员。

三、考试科目、时间和实施办法

(一)资格复审

复审工作由学校在应聘人员参加考核前进行,资格复审通过者方可参加各项考核,凡有弄虚作假者,一经查实,即取消考核资格。复审时须提交下列材料的原件和复印件(各1份):

1.二代居民身份证原件及复印件。

2.学历、学位证书(在国(境)外取得的学历学位须取得教育部中国留学服务中心的认证证明)原件及复印件。

3.国内应届毕业生提供所在院校出具的省级教育行政部门统一印制的《毕业生双向选择就业推荐表》、《毕业生就业协议》原件及复印件;取得国(境)外学历的,需提供教育部留学服务中心出具的《国(境)外学历学位认证书》。若2020年9月30日前未来得及办理或2020年10月1日以后回国的,应按照教育部《关于取消<留学回国人员证明>的公告》第二项提供其他证明材料。

4.辅导员岗位主要学生干部或工作经历证明材料:班级、院级主要学生干部经历须由学院党委出具证明,校级主要学生干部经历须由学校团委、研究生工作部(研究生院)、学生工作处(部)出具证明,证明中须明确任职职务和任职起止年月。高校专职辅导员工作经历证明由高校校级人事部门(不含校内其他二级部门或二级单位)出具;企事业单位专职从事思想政治工作经历证明由所在单位党委或党总支(不含单位内二级部门或二级单位党委或党总支)出具,证明中须明确任职职务和任职起止年月。

5.岗位表中所要求的其他相关材料(如有党员要求的需提供党员证明材料;具备博士学历学位的提供博士学历学位证书;具备教授以上职称的提供职称证书等)。

(二)心理测试

应聘人员在资格复审后进行心理测试,心理测试主要以在线答题形式为主,主要测试应聘人员心理健康状态。心理测试为考察项,不计入总成绩。

(三)考核方式

具体考核时间、地点将通过短信或网络告知应聘人员,未按通知要求参加考核者视为自动放弃。

1.辅导员岗位考试考核方式为笔试、面试。

1)笔试:笔试主要测试应聘者与岗位相适应的专业知识,不指定大纲和教材。笔试60分为合格(总分100分)。在笔试合格者中,根据成绩从高分到低分的顺序,按拟聘用人数1:3的比例范围内确定参加面试人选,人数不足1:3的,按实际人数确定人选。进入面试人员姓名、笔试成绩、岗位、排名将在笔试结束后10个工作日内,在盐城工业职业技术学院人事处网站(//renshichu.yctei.cn/main.htm通知公告栏)公布。

2)面试:主要测试履行岗位职责所需的专业知识、业务能力和综合素质,面试成绩当场公布,面试70分为合格(总分100分),低于70分不予聘用。

2.思政教师岗位考试考核方式为笔试、试讲和面试。

1)笔试:笔试主要测试应聘者与岗位相适应的专业知识,不指定大纲和教材。笔试60分为合格(总分100分)。在笔试合格者中,根据成绩从高分到低分的顺序,按拟聘用人数1:3的比例范围内确定参加试讲人选,人数不足1:3的,按实际人数确定试讲人选。笔试成绩将在笔试结束后10个工作日内,在盐城工业职业技术学院人事处网站(//renshichu.yctei.cn/main.htm通知公告栏)公布姓名、笔试成绩、岗位以及排名。

2)试讲:试讲内容以招聘岗位要求相关的专业知识及综合能力为主,主要测试应聘人员的教育教学能力,对课堂教学目标、教学内容、教学方法、教学组织及教学效果作出评价。试讲成绩达到60分(满分100分)为合格,试讲合格者全部进入面试,试讲成绩当场公布。

3)面试:主要测试履行岗位职责所需的专业知识、业务能力和综合素质,面试成绩当场公布,面试70分为合格(总分100分),低于70分不予聘用。

3.总成绩

采用百分制计算应聘人员总成绩,总成绩满分为100分。报考岗位最终成绩计算方法:

1)辅导员岗位最终成绩=笔试成绩×50%+面试成绩×50%,如总成绩出现并列,则按照面试分数高低进行排名。如笔试成绩、面试成绩均同分,采用面试加试进行排序。

2)思政教师岗位最终成绩=笔试成绩×30%+试讲成绩×30%+面试成绩×40%,如总成绩出现并列,则按照面试分数高低进行排名。如笔试成绩、试讲成绩、面试成绩均同分,采用面试加试进行排序。

四、体检、考察

考试结束后,根据总成绩计算方法确定应聘人员的总成绩,在各单项考试(测试)合格人员中,按招聘岗位拟招聘人数1:1的比例从高分到低分确定参加体检人员。体检标准参照《国家公务员录用体检通用标准(试行)》执行,还需符合江苏省教师资格认定体检要求。

对体检合格人员由用人单位组织考察,并根据考察和体检结果,确定拟聘用人员名单。拟聘用人员名单将在江苏省人力资源和社会保障网站(各部门的网站名称也可以列在此处)上公示7个工作日。公示内容包括岗位编号、招聘单位、岗位名称、拟聘用人员姓名、学历、专业、毕业院校、现工作单位、招聘考试的各项成绩、总成绩、排名等。

因应聘人员考察或者体检不符合要求的,或拟聘用人选公示的结果影响聘用的,或拟聘用人选明确放弃聘用的,或其他导致聘用岗位空缺时,由学校决定一次性递补。聘用审批或者备案后不再递补。

五、公示与聘用

对公示无异议人员,经省人力资源和社会保障部门备案后,由用人单位为其办理有关聘用手续,并与其签订聘用合同,并约定试用期。试用期满考核合格,予以定岗定级;考核不合格者,取消聘用资格,解除聘用合同。拟聘用人员一般与招聘单位订立3年以上(含)聘用合同的,除依法依规解除聘用合同外,应当在学校最低服务3年(含试用期)。拟聘用专职辅导员与学校签订聘用合同,除依法依规解除聘用合同外,一经聘用须在本校辅导员岗位服务5年以上(含试用期),服务期内不得调动或在校内交流到非辅导员岗位。聘用审批后,在学校规定期限内不与学校签订聘用合同,或在职人员提供不了与原单位解除关系证明,或应届毕业生未能按期取得相应学历学位证书的,国(境)外教学科研机构学习同期毕业人员未按期毕业的,取消聘用资格。

六、招聘政策咨询

盐城工业职业技术学院人事处负责回答此次招聘政策咨询。

咨询电话:0515-88583908

联系人:王老师、谢老师

七、招聘工作监督

中共盐城工业职业技术学院纪委办公室对此次招聘工作进行纪律监督。

监督电话:0515-88583910

联系人:王老师

八、招聘工作举报

江苏省教育厅、江苏省人力资源和社会保障厅接受事业单位公开招聘工作举报。

1.江苏省教育厅

举报信箱:[email protected]

举报电话、传真:

025-83335135。

2.江苏省人力资源和社会保障厅

举报信箱:

[email protected]

举报电话、传真:

025-83230723。

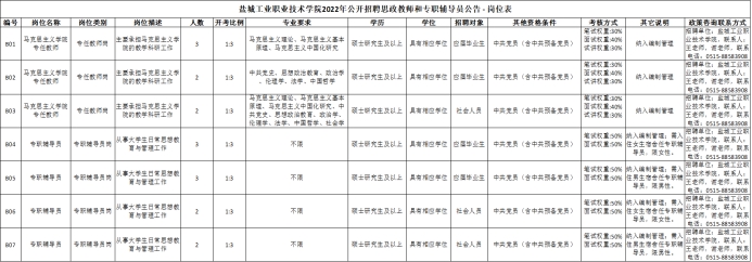
附件:岗位表

盐城工业职业技术学院

2022年3月4日